展会简介
联系我们
电话:17316596117
Q Q:3617325677
邮箱:17316596117@163.com
地址:上海市闵行区中春路7755号宝虹中心801-803室

汽车底盘作为车辆的核心承载与执行架构,集成制动、转向、悬架等子系统,承担着力的传递、车身支撑及行驶操控基础功能,是车辆机械性能的底层载体。
智能底盘则是汽车底盘在智能化浪潮下的技术进阶形态,通过搭载线控制动、线控转向、主动悬架等智能执行单元,以域控制器为中枢实现多系统协同控制。其核心价值在于突破传统机械底盘的性能边界,借助传感器实时感知、算法动态决策与执行机构精准响应,可根据路况、驾驶场景智能调节车辆姿态,在提升操控稳定性、行驶舒适性的同时,为高阶智能驾驶提供精准、可靠的底盘执行能力。

1.2 当前处于2.0半线控阶段,预计2030年将实现AI定义底盘,进入全面智能化驾乘新时代
智能底盘的发展按照智能化程度分为三个阶段,1.0阶段的智能底盘实现了X、Y方向上的部分线控化和协同控制,产品多为基于半线控化的系统;2.0阶段实现了三向六自由度的协同控制,底盘具备一定的主动感知和控制能力;3.0阶段在2.0的基础上实现了全面线控化,同时感知技术从“车路协同感知”跨越至“车路云协同感知”,具备AI属性的智能底盘将逐步成熟。
目前整个智能底盘行业正处于2.0阶段,部分中高端车型已实现智能底盘2.0系统的标配,预计2026年行业步入智能底盘3.0阶段,2030年将开启AI定义底盘的汽车智能化时代。

1.3 2025中国智能底盘市场规模迎来高速增长,预计2030年将突破千亿
2025年高阶智能辅助驾驶技术加速落地、国产替代推动成本下探以及XYZ三轴融合技术的协同突破,共同推动中国乘用车智能底盘市场规模进入高速增长期,亿欧汽车研究院预计2025年中国乘用车智能底盘市场规模有望达到700亿元,2030年将突破千亿元。
当前线控底盘领域呈现差异化发展格局:1)线控制动系统依托电子液压制动(EHB)技术完成国产替代突破,进入规模化应用阶段;2)线控转向系统因冗余电控算法复杂度高及安全验证周期长,仍处于量产前夜,但头部企业已实现48V线控转向技术预研突破;3)主动悬架技术则通过悬浮电机、AI动态调节等创新方案实现响应速度与精度数量级提升,在高端车型完成技术验证并向主流市场加速渗透。

1.4 智能底盘产业生态主要由主机厂、集成商、零部件供应商等多方共同构成
智能底盘产业生态主要由主机厂、系统集成商、零部件供应商、软件算法商及其他参与者协同构成,围绕线控技术、AI算法与域控架构形成技术闭环。主机厂主导系统集成与功能创新,系统集成商提供端到端解决方案,零部件供应商聚焦核心器件国产化突破,软件算法商推动AI与数据驱动的底盘控制优化,行业协会则制定技术标准并引导产业协同。
智能底盘产业生态将围绕全面线控化与AI深度融合、三轴融合与模块化平台、冗余设计与国产替代加速方向发展,通过三轴融合技术实现全域动态精准调控,并依托AI算法优化控制策略以突破性能上限;冗余架构与车路云协同感知技术将进一步提升系统安全性与环境适应性,同时模块化平台与软硬解耦设计推动技术迭代效率提升,*终形成高度集成化、自主可控的智能底盘生态系统。

2.1 智能底盘X/Y/Z三轴朝着全面线控化、协同化发展,大大提高驾乘舒适性
智能底盘从 X(纵向)、Y(横向)、Z(垂向)三向,对制动、驱动、转向、悬架进行电动化与智能化升级。
X 轴上,线控制动实现制动压力精准快速响应,缩短制动距离,线控驱动则通过多电机独立扭矩控制,提升动力效率与复杂路况的行车安全;Y 轴的线控转向以电子信号精准调控转向比,增强过弯操控;Z 轴上,智能悬架借电动阻尼器和空气弹簧,实时调节刚度与高度,提升驾乘平稳性,大大提高驾乘舒适性。

2.2 X轴制动:机械制动→HPS→EHB→EMB,从助力到线控,安全响应速度大幅度提升
线控制动的核心是控制车辆的制动减速与停车,通过电信号控制制动执行机构,实现车轮制动力的精准调节,包括常规刹车、紧急制动、ABS(防抱死)、ESC(车身稳定控制)等功能,同时支持与自动驾驶系统协同(如自动紧急制动 AEB)。简单说,线控制动就是用电信号让“车辆慢下来、停下来或保持制动稳定”。
线控制动技术历经机械制动、液压制动向电子液压制动(EHB)的过渡,逐步向完全电控化的电子机械制动(EMB)演进。
当前EHB凭借集成化优势成为主流,但EMB因取消液压结构、响应更快且适配高阶自动驾驶需求,成为下一代制动主流产品。

2.2.1 EHB是当前主流的非全线控过渡方案,One-Box降本增效符合车企需求
作为当下主流的非全线控制动方案,EHB以电子元件替代部分机械结构,借助制动液实现动力传递,其液压备份设计可在电子系统异常时提供安全冗余,兼顾电控化升级与机械可靠性。
目前EHB分为One-Box和Two-Box方案,One-Box因高集成度、小巧轻便、成本效益好及更高的能量回收效率成为市场主流。特斯拉、理想、问界等品牌的全系标配进一步推动线控制动普及。

2.2.2 EMB是下一代主流方案,全域线控制动符合高阶智驾快速响应、安全冗余需求
EMB系统的一种典型装车方案如下图所示,主要包括模拟电子踏板,4套(两两互为冗余)EMB机械执行机构、4个轮速传感器、2个控制单元(ECU,互为冗余)及2套供电系统等组成,部件之间通过CAN总线或其他时间敏感型网络通信,单套EMB成本约为4000-6000元。
EMB技术通过完全线控化实现更快的响应速度、更高的控制精度和更强的智能化适配能力,是智能驾驶安全性与效率提升的核心突破方向。但目前EMB面临可靠性验证与成本挑战,不过2026年后的量产落地将重塑汽车制动行业格局。

2.2.3 目前EMB采用“前湿后干”过渡方案,成本与安全优势显著
EMB前湿后干方案通过前轴液压制动(EHB)与后轴机械线控(EMB)的协同设计,兼顾传统冗余安全与智能化需求;前轴保留液压系统满足法规强制安全要求,后轴采用EMB实现毫秒级响应及精准控制,适配L3+高阶自动驾驶的制动性能跃迁,同时降低系统成本与装配复杂度。
前EHB+后EMB的“前湿后干”混合式过渡方案BOM成本约为3000-4000元左右,2030年后EMB技术成熟,将全面采用EMB全线控方案。

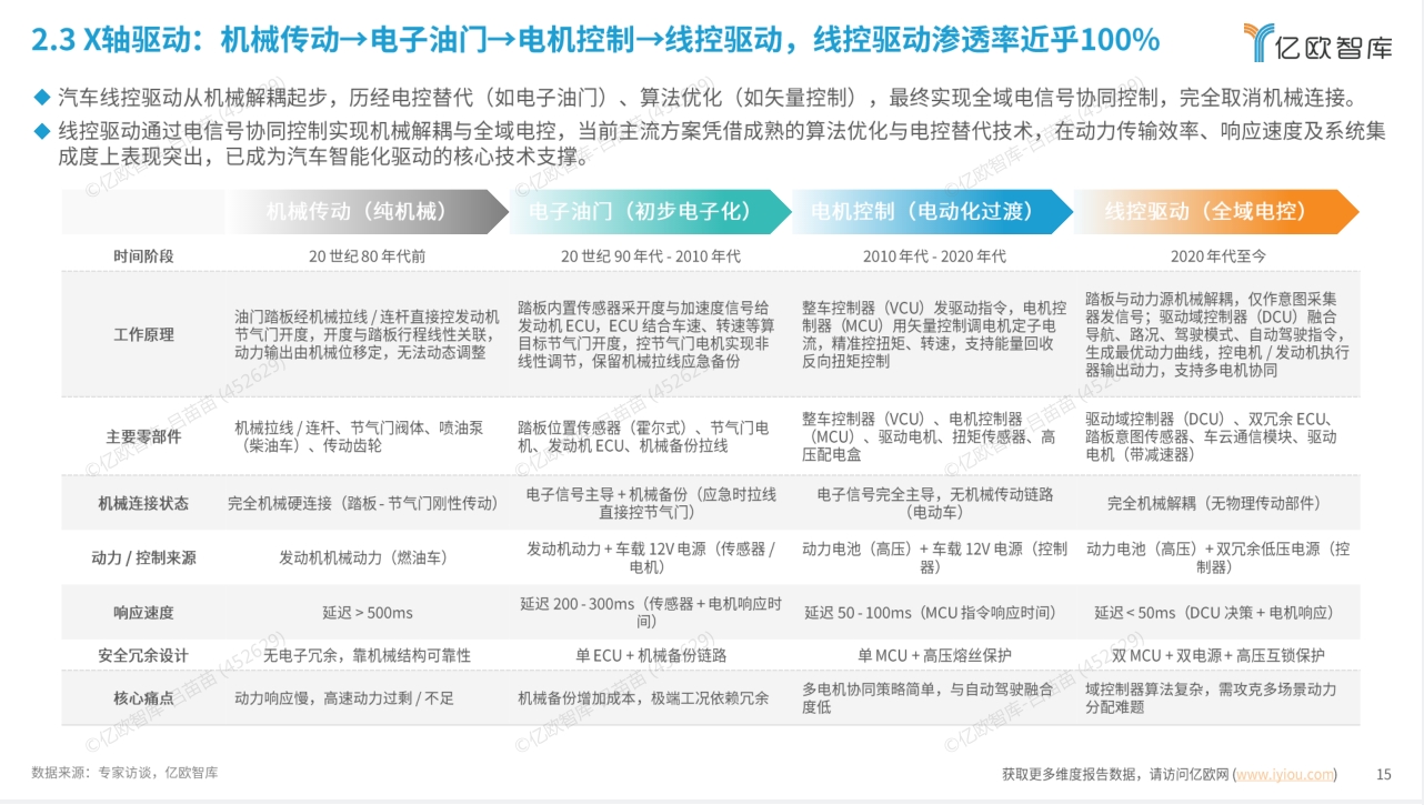
2.3 X轴驱动:机械传动→电子油门→电机控制→线控驱动,线控驱动渗透率近乎100%
汽车线控驱动从机械解耦起步,历经电控替代(如电子油门)、算法优化(如矢量控制),*终实现全域电信号协同控制,完全取消机械连接。
线控驱动通过电信号协同控制实现机械解耦与全域电控,当前主流方案凭借成熟的算法优化与电控替代技术,在动力传输效率、响应速度及系统集成度上表现突出,已成为汽车智能化驱动的核心技术支撑。

2.4 Y轴转向:MS→HPS→EPS→SBW,从机械到线控解耦,实现智能精准转向
转向技术经历了从纯机械传动(MS)到液压助力(HPS)、电动助力(EPS),*终迈向完全线控(SBW)的演进历程。
早期机械转向依赖驾驶员体力,液压系统通过发动机带动液压泵提供助力,但效率低下;电动助力(EPS)通过电机动态调节转向力度,成为燃油车和电动车的标配;而线控转向(SBW)彻底取消机械连接,通过电信号控制转向电机,支持自动驾驶需求并释放座舱设计空间。
未来,SBW将围绕冗余安全设计和软件定义转向体验发展,结合AI算法实现个性化操控(如可变转向比),并逐步渗透至30万元以下车型。

2.4.1 EPS为当前主流电动助力转向系统,但存在响应延迟、布局受限及机械磨损等缺陷
电子助力转向(EPS)是通过电机提供辅助扭矩的转向系统,能降低驾驶强度并动态优化转向手感,目前主要分为四类:1)管柱式C-EPS,成本低,适合小型车;2)小齿轮式P-EPS,效率高,覆盖紧凑型车;3)双小齿轮式DP-EPS,控感细腻,适配运动车型;4)齿条式R-EPS,响应快、扭矩大,为中高端及新能源车首选。基于结构复杂度、控制算法要求、制造工艺精度及系统集成难度的进行综合评估,EPS技术难度从低到高排序为:管柱式C-EPS < 小齿轮式P-EPS < 双小齿轮式DP-EPS < 齿条式R-EPS。
但由于EPS仍保留机械传动链路,存在响应延迟、布局受限及机械磨损等缺陷,且难以完全适配自动驾驶的精准协同需求,因此,通过机械解耦实现电信号直控的线控转向SBW将成为下一代明星产品, 其响应更快、布局灵活、无机械磨损的优点,配合双冗余设计与智能预瞄,可满足更高安全等级与全场景智能驾驶需求。

2.4.2 SBW 是下一代线控转向系统,具备响应迅捷、布局灵活及无机械磨损等核心优势
线控转向(SBW)是取消方向盘与齿条间机械连接、以ECU传递指令的新转向技术,与电动助力转向(EPS)存在本质区别在于,EPS转向信号源于驾驶员,而SBW转向信号来自算法,因此SBW可完全脱离驾驶员实现转向控制,能显著优化驾驶操控与车辆布局;但SBW也需直面路感缺失、成本高企、可靠性风险及网络安全隐患等核心挑战,不过当前通过软件模拟 “虚拟手力”、规模化生产降本、多层级冗余备份与高级加密防护等针对性方案,其技术成熟度正持续提升,在L3级及以上自动驾驶的硬需求下,未来有望成为智能汽车的核心配置。

2.5 Z轴悬架:被动悬架→半主动悬架→全主动悬架,从被动到全场景主动适配
Z轴悬架技术从被动悬架(机械弹簧)逐步升级为半主动(CDC/MRC)和全主动系统(空气悬架+AI预瞄)。
被动悬架仅能基础减震,半主动悬架通过电控阀或磁流变液实时调节阻尼,提升舒适性;全主动悬架则整合空气弹簧、电机主动调节和激光雷达预瞄,实现“魔毯”般的平稳体验。
未来,悬架技术将聚焦多传感器融合和成本下探,通过车路云协同优化控制精度,同时国产化推动空悬价格降至万元级以下,加速中端市场普及。

2.5.1 当前主流方案是“独立+半主动”悬架,平衡成本和舒适性
汽车底盘悬架按结构分独立与非独立悬架:1)独立悬架车轮单独连接,平顺性和操控性优但复杂成本高;2)非独立悬架车轮联动,结构简、成本低但动态性能受限。按控制形式分被动、半主动和主动悬架:1)被动悬架参数固定;2)半主动悬架靠 ECU 调阻尼(部分调刚度),需少量能量;3)主动悬架借传感器与作动器全范围调节,需持续供能。
当前主流为独立悬架配半主动悬架(如 CDC),平衡性能与成本;中高端车型渐普及空气悬架等全主动技术。未来随技术进步、成本下降,主动悬架方案将更普及,且结合AI算法的优化实现车身自适应调节。

2.5.2 全主动悬架分成空气、液压、电磁三种,目前主流方案是空气悬架
乘用车全主动悬架分空气式、液压式、电磁式三类。液压式以液压泵驱动液压缸控姿态,控制力强但结构复杂、能耗高;电磁式靠电磁作动器调节,响应极快但成本高、对供电要求高。
空气悬架为当前主流,通过空压机调空气弹簧气压改刚度与高度,常配 CDC 可变阻尼减振器。传感器收集车况信息传至 ECU,ECU 控空压机、电磁阀充放气并调阻尼,能兼顾舒适、操控与通过性,且随技术成熟成本下降,应用日益广泛。

📅时间:2026 年 6 月 3-5 日
📍地点:上海新国际博览中心
📞展位预定与咨询: 冷先生 17316596117(微信同号)











